Retour

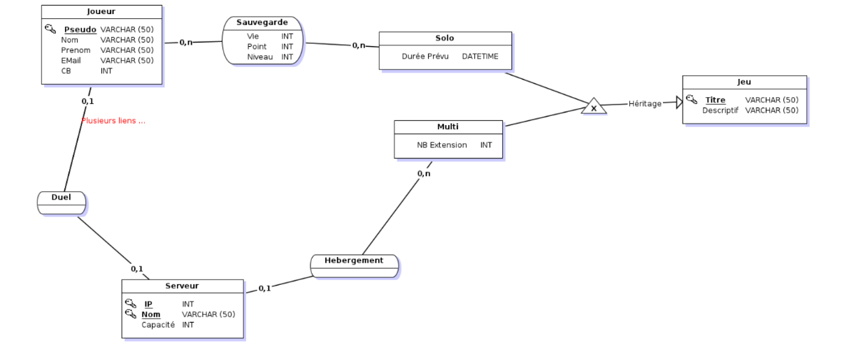
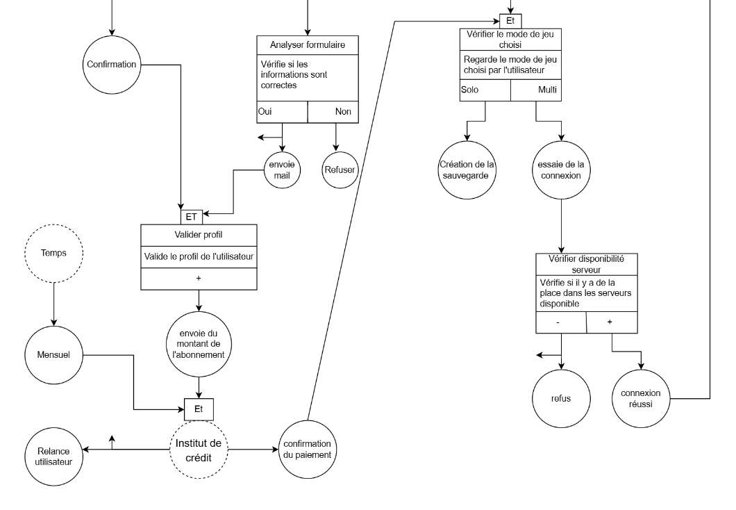
Base de données "WeJeux"

Description du projet :

Dans le cadre d’un travail de groupe réunissant 3 personnes, nous avons conçu et développé une base de données pour l’entreprise fictive "WeJeux".
Ce projet avait pour objectif de permettre la manipulation et l’interrogation de données via des requêtes SQL, tout en appliquant des concepts théoriques avancés.

Postgresql

SQL

Team work

VS code

Travail à faire

Apprentissage

Voici le lien du Github : WeJeux

Mes autres projets BD

screenTech

© 2025 Antoine Chen. Tous droits réservés.