Retour

Base de données "ScreenTech"

Description du projet :

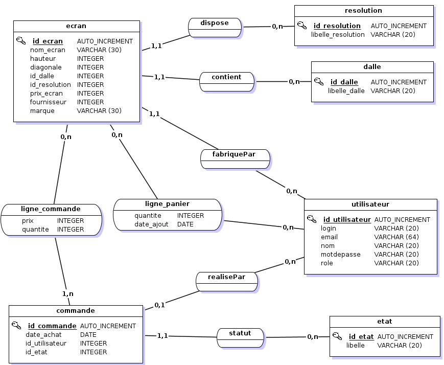
Ce projet s’inscrit dans le cadre de la SAÉ S2.04 du semestre 2, qui vise à fournir une première approche complète de la conception, l’implémentation, l’administration et l’exploitation d’une base de données relationnelle. Le travail a été réalisé en trinôme.
La base de données modélise un site de vente en ligne spécialisé dans les écrans

Postgresql

SQL

Team work

VS code

Travail à faire

Apprentissage

Mes autres projets BD

screenTech

© 2025 Antoine Chen. Tous droits réservés.