Retour

IConnect

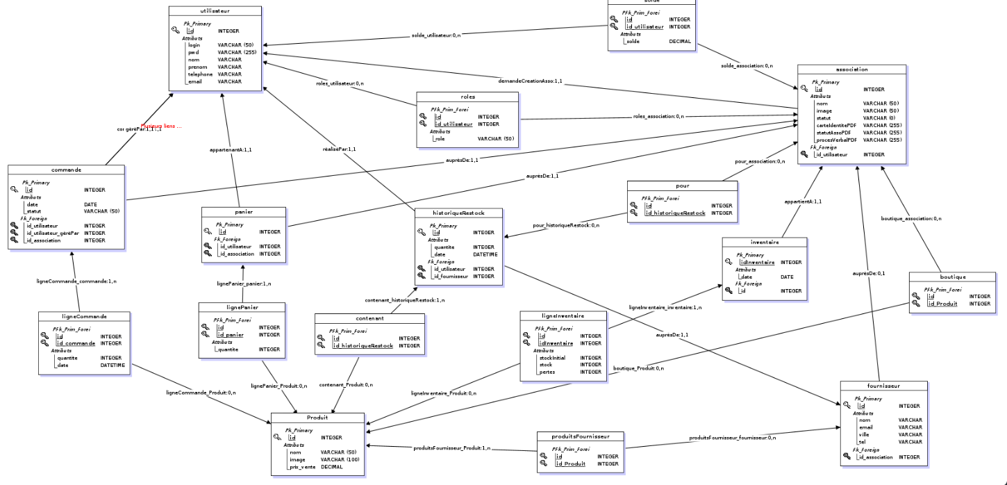
Ce projet consiste à développer une application web destinée à moderniser la gestion des buvettes associatives. L’objectif est de supprimer l’utilisation d’argent liquide en mettant en place un système de comptes numériques rechargeables pour les adhérents. Les utilisateurs peuvent acheter des consommations directement au comptoir, tandis que les barmen enregistrent les ventes via l’application. Les gestionnaires disposent d’outils pour suivre les stocks, réaliser des inventaires et analyser les ventes. L’application est conçue pour être utilisable sur mobile et pour gérer plusieurs associations de manière indépendante.

PHP

Sql

HTML

Bootstrap

Git

Figma

Présentation du site

Sans rôle : vous pouvez voir les associations auxquelles vous êtes inscrit, consulter les associations où vous ne l'êtes pas, consulter l'historique de vos demandes pour rejoindre une association, faire une demande de création d'une association et consulter son historique.

Pour chaque rôle : vous pouvez consulter et modifier votre profil.

Rôle client : consulter le profil, recharger son compte, voir la liste des produits, ajouter des produits à son panier, consulter le panier et valider les commandes.

Rôle barman : consulter le profil des clients, voir les commandes du jour et leur historique, consulter le stock des produits de l'association où le barman est connecté.

Rôle gestionnaire : consulter le dernier inventaire, réaliser un inventaire, ajouter ou modifier un produit, enregistrer des pertes, gérer les comptes des utilisateurs de l'association (clients et barmans), lister les fournisseurs avec les produits fournis et voir l'historique des commandes, gérer les demandes pour rejoindre l'association, générer un rapport de trésorerie.

Rôle admin : gérer les associations et attribuer des rôles aux utilisateurs.

Apprentissage

  • Réflexion sur la structure du site + MVC
  • Conception et rédaction du MCD/MLD
  • Utilisation de Git et Trello pour travailler en équipe
  • Mettre en pratique les compétences en front et back-end (PHP, HTML, Bootstrap, SQL)
  • Utilisation de figma pour faire tout le visuel du site

Lien Github: Iconnect

Mes autres projets web

Plante

© 2025 Antoine Chen. Tous droits réservés.